7.1. User management processes
User creation process
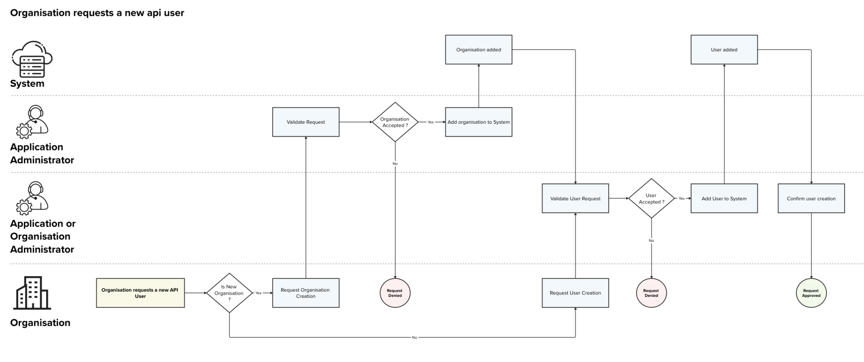
f an organisation requires a new user, two possible scenarios arise, either the organisation already exists in the system, or a new organisation needs to be created.
New organisation
For new organisations the request needs to be send to the Application Administrator (MyConnectivity) that is the only role that can create new organisations. The requests is then analysed and approved / rejected by the Application Administrator.
If the organisation is approved, it gets inserted in the system and then the application administrators can treat the API user request as any other user request.
New API user
New users can be requested to the Application Administrator or, if the organisation already exists in the system and the organisation has an Organisation Administrator, to an Organisation Administrator. The Administrator then analyses the request and can approve or reject it.
If the user is approved, it is inserted in the System and a Administrator confirms its creation to the requestor. The way the user will receive his credentials will depend on the Authentication Provider used and will not be described here.
User deletion process
Organisation Administrators as well as Application Administrators can mark users as deleted. Marking the users as deleted will make it impossible for that user to login. Furthermore the system will not allow any creation of new links to that user, effectively it is as if the user would not exist anymore.
The user itself does not get deleted and any potential private data will be deleted. The goal of keeping this data is to keep a trace of which user object performed which operations in the system and to be able to identify to which organisation it belonged.
The system will automatically mark users as inactive if they are not used for a period of time defined by MyConnectivity. Inactive users will be deleted after a given time, if they are not re-activated.
Inactive user deletion process
Users can be marked as inactive, if they will not be using the system for a while (e.g. suspended account or temporary deactivation). Inactive users cannot login an cannot perform any action on the system.
If an inactive user is not re-activated within a reasonable time interval X, the user will be automatically deleted. The exact value of X will be a parameter chosen by MyConnectivity, that can be adapted as needed.
Organisation deletion process
Organisation deletion follows the same principles as the user deletion process, except that the organisations can only be marked as deleted by Application Administrators.
When an organisation is marked as deleted, all users linked to the organisation are also marked as deleted.
Organisations must be explicitly deleted and are not automatically deleted when no users are assigned to it, this is important as an organisation can also be used in contexts others then document production (e.g. as a owners of equipments or contacts for a building)

No comments to display
No comments to display